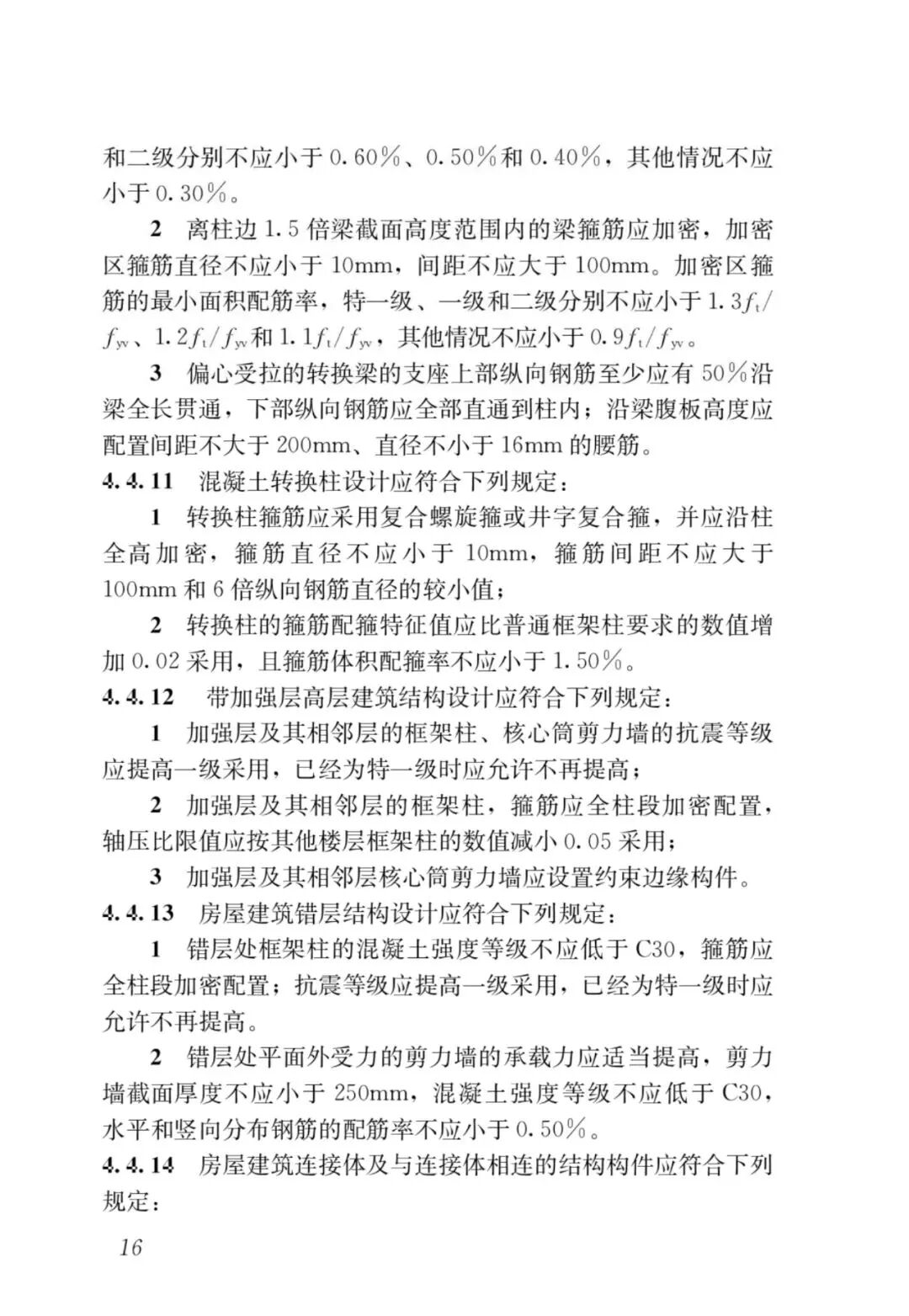
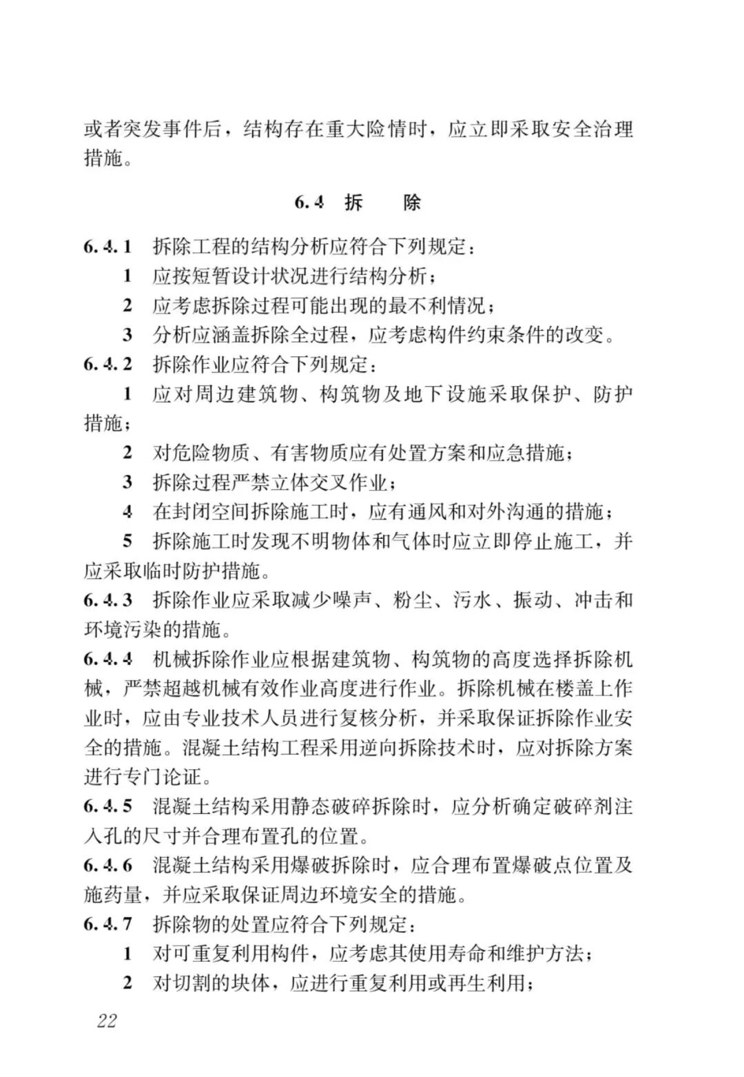
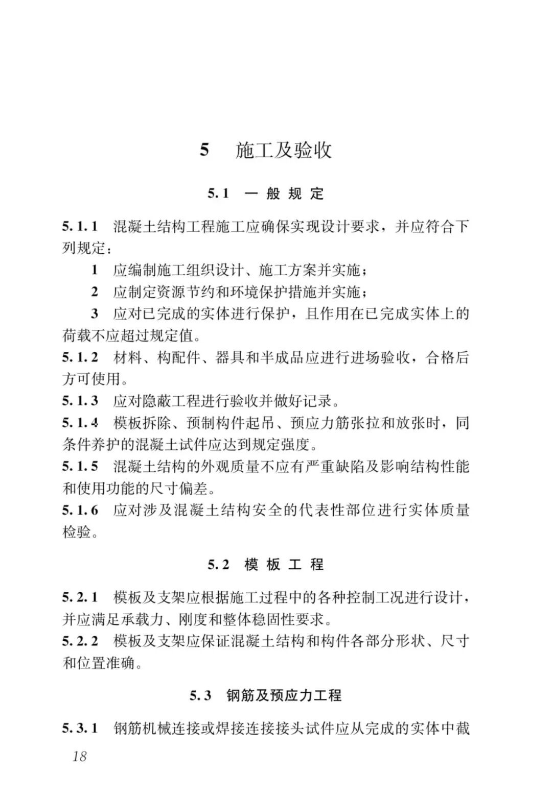
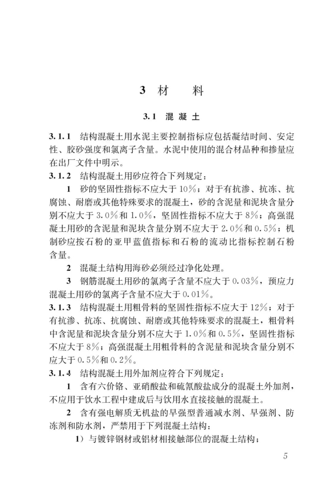
当前位置:首页>新闻中心>
新标准!全文强制!《混凝土结构通用规范》,2022年4月1日起实施
来源: 本站 咨询热线:010-64518239 浏览: 1121
住房和城乡建设部关于发布国家标准《混凝土结构通用规范》的公告
现批准《混凝土结构通用规范》为国家标准,编号为GB 55008-2021,自2022年4月1日起实施。本规范为强制性工程建设规范,全部条文必须严格执行。现行工程建设标准相关强制性条文同时废止。现行工程建设标准中有关规定与本规范不一致的,以本规范的规定为准。
本规范在住房和城乡建设部门户网站(www.mohurd.gov.cn)公开,并由住房和城乡建设部标准定额研究所组织中国建筑出版传媒有限公司出版发行。
附件:
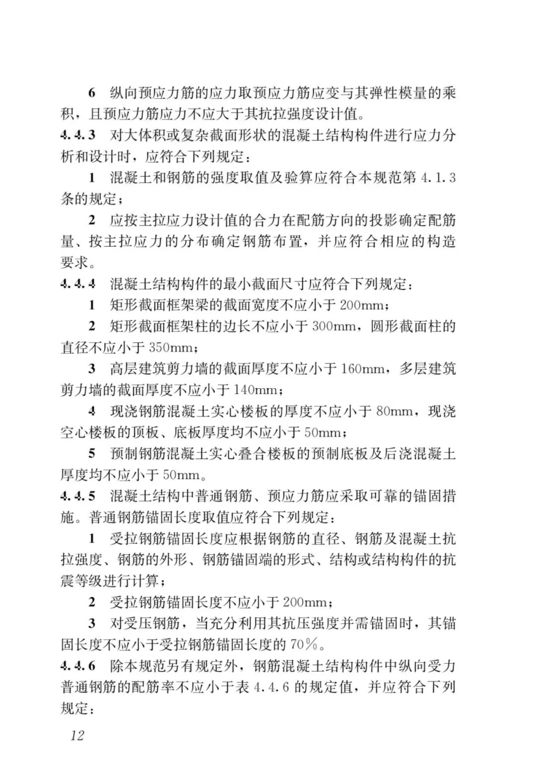
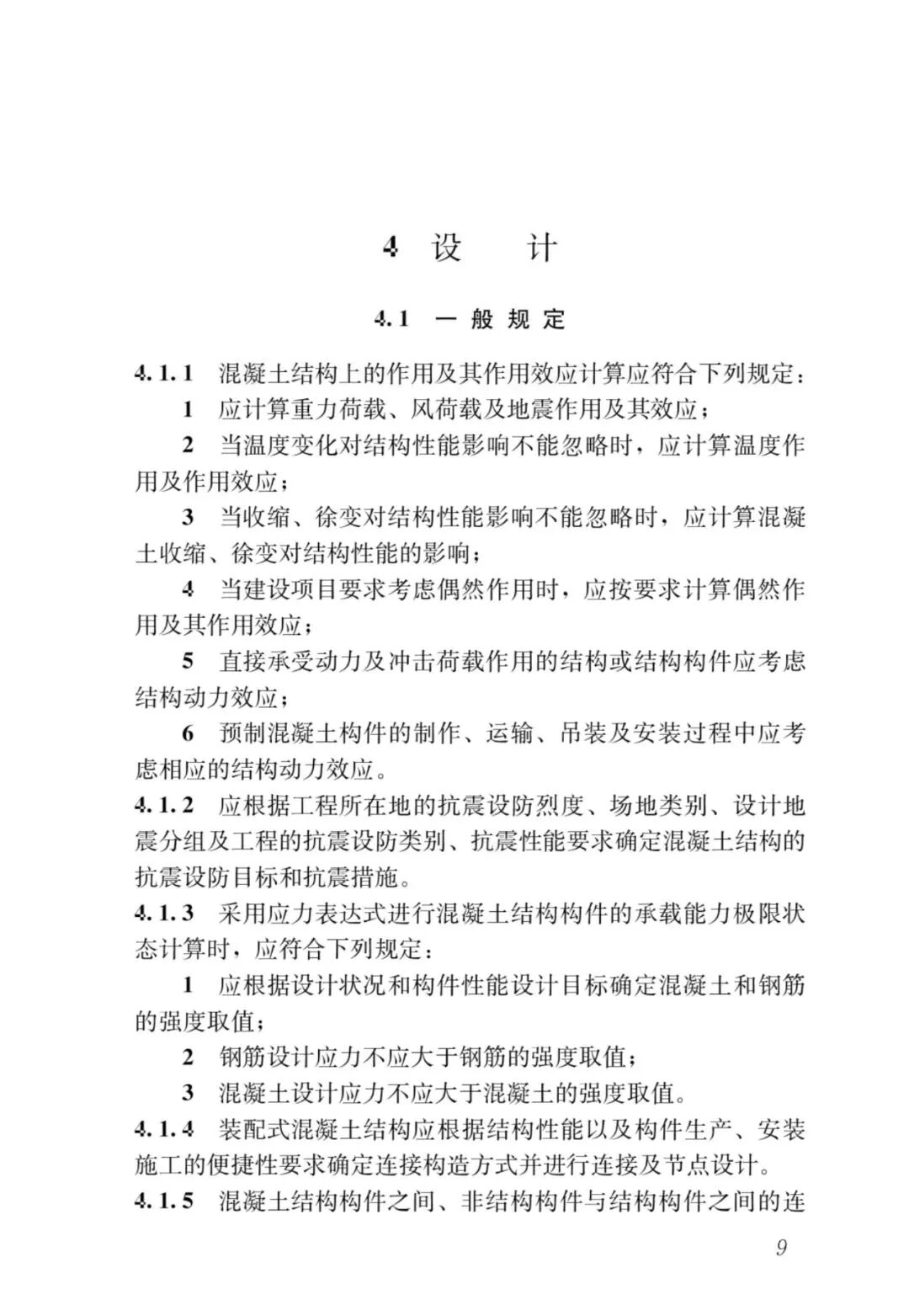
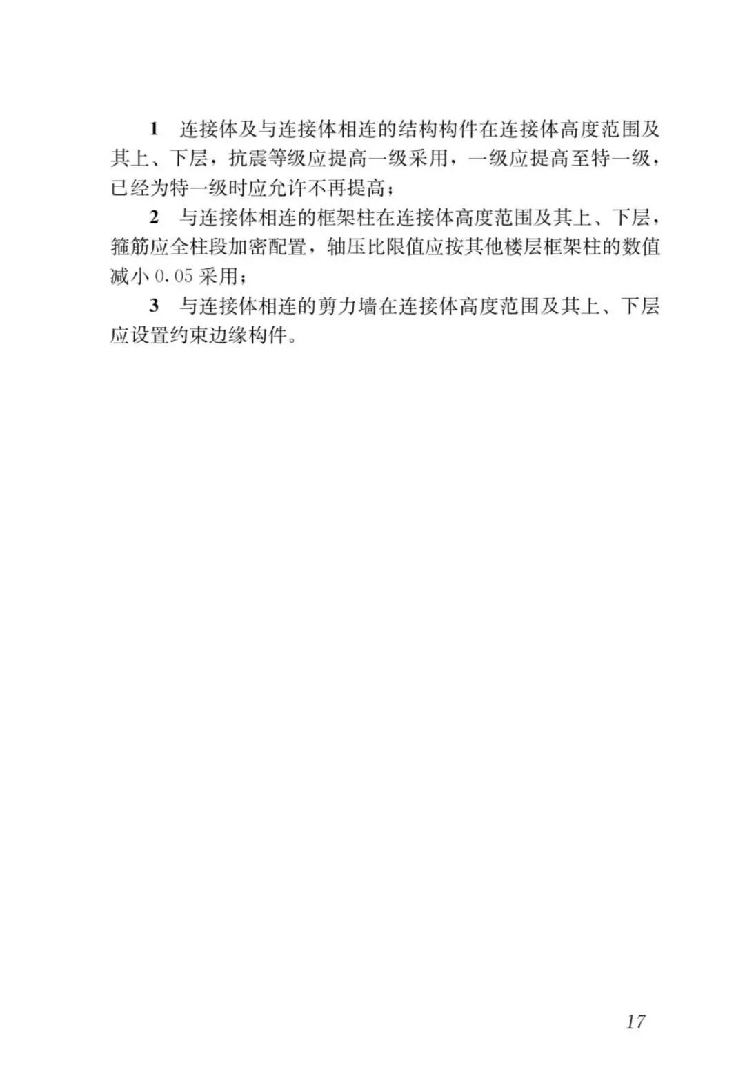
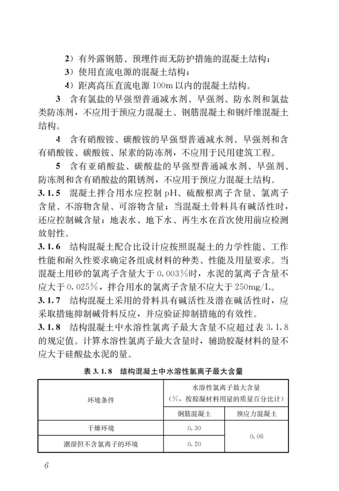
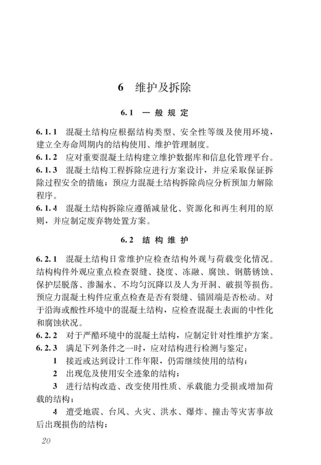
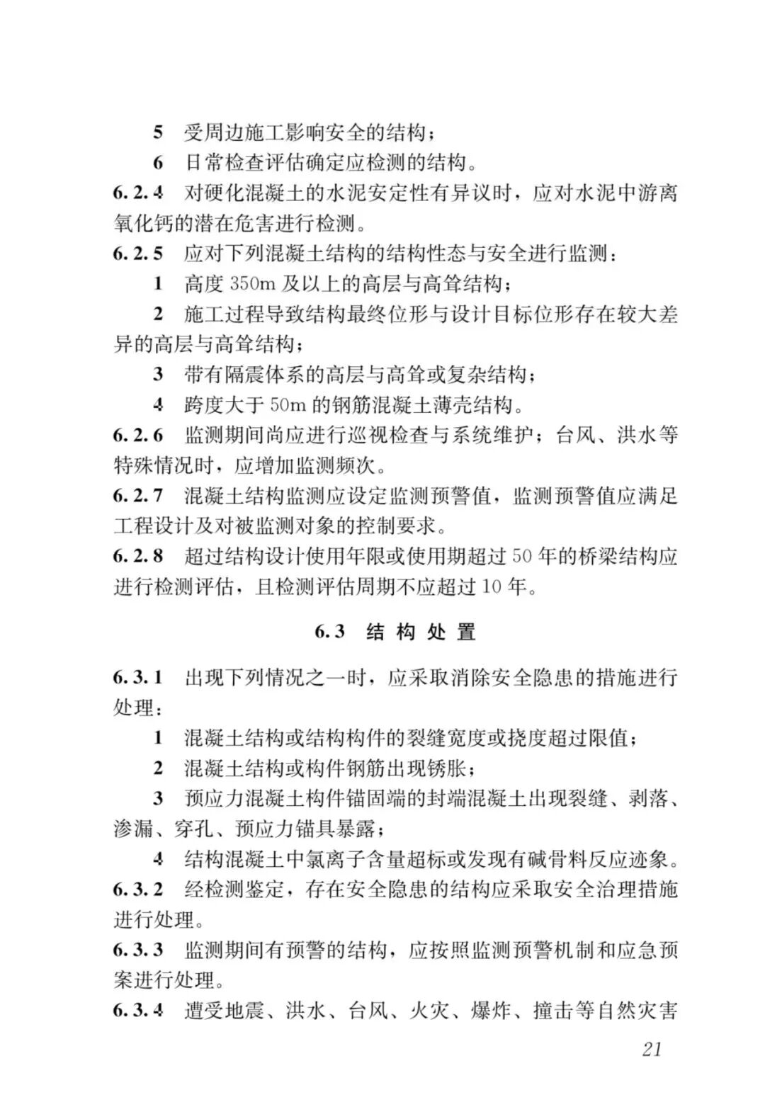
1.混凝土结构通用规范
2.废止的现行工程建设标准相关强制性条文
住房和城乡建设部
2021年9月8日

转发自住建部、北京混凝土,如有侵权请您拨打电话010-64518239联系我们删除。